
粵科高字〔2020〕217號
各地級以上市人民政府,省政府各部門、各直屬機構:
《廣東省培育前沿新材料戰略性新興產業集群行動計劃(2021-2025年)》已經省人民政府同意?,F印發給你們,請結合本地本部門工作實際,認真組織實施。實施過程中遇到的重大問題,請徑向廣東省科學技術廳反映。
廣東省科學技術廳 廣東省發展和改革委
廣東省工業和信息化廳 廣東省商務廳
廣東省市場監督管理局
2020年9月25日
廣東省培育前沿新材料戰略性新興產業
集群行動計劃(2021-2025年)
為貫徹省委、省政府關于推進制造強省建設的工作部署,加快培育前沿新材料戰略性新興產業集群,促進產業邁向全球價值鏈高端,依據《廣東省人民政府關于培育發展戰略性支柱產業集群和戰略性新興產業集群的意見》(粵府函〔2020〕82號)等文件精神,制定本行動計劃。
一、總體情況
前沿新材料是具有戰略性、前瞻性和顛覆性的新材料,是未來產業發展的制高點,具有重要引領作用和重大應用前景。結合國家、省相關規劃和我省新材料產業發展的現狀,我省重點發展的前沿新材料產業包括智能、仿生與超材料,低維及納米材料,高性能纖維,新型半導體材料,電子新材料及電子化學品,先進金屬材料,新型復合材料,超導材料,增材制造材料,新能源材料,生物醫用材料,材料先進研發、制備和檢測、驗證服務等領域。
(一) 發展現狀。
“十三五”期間,我省前沿新材料產業發展迅速,2019年,我省前沿新材料產業營業收入接近500億元,產業技術水平和綜合實力位居全國前列。一是支撐前沿新材料的重大科技基礎設施帶動創新要素快速集聚。大科學裝置、省實驗室和高水平新型研發機構的布局、建設,世界級科研創新平臺集群正在形成,促進一大批院士、頂尖科學家和各類創新要素快速集聚,高起點開展碳納米管、石墨烯、新型半導體、超導、非晶合金等前沿新材料基礎研究和原始創新,新型科研體制和孕育世界級科技成果的創新鏈條漸具雛形。二是創新活躍,新技術發展迅猛。我省在石墨烯、超材料、新型顯示、新能源材料、生物醫用材料、先進半導體、材料基因工程等領域形成了較強優勢,產出了一批優秀的科研成果和專利,單晶石墨烯的工業化制備、超材料的規模化生產、印刷顯示、超寬禁帶半導體材料等關鍵技術取得了重大突破。三是骨干企業帶動作用凸顯,產業集聚態勢初步形成?!皩>匦隆薄蔼毥谦F”“單項冠軍”企業不斷涌現,空間布局日趨合理,形成了梯次發展的良好格局,以廣州、深圳、佛山、東莞、珠海等地市為核心,清遠、惠州、韶關、江門、汕尾等地市快速發展,區域化聚集初步呈現;新能源材料、生物醫用材料、新型顯示、先進陶瓷材料等產業具有較為完整的產業鏈和完備的產業配套體系,產業集群效應明顯。四是引領支撐高質量發展成效顯著。前沿新材料對高科技產業的先導和基礎作用日益突出,有力地支撐了新一代信息技術、高端裝備制造業等戰略性新興產業的快速高質發展。
(二) 存在問題與面臨的挑戰。
我省前沿新材料產業仍處于培育發展階段,一是材料創新系統能力不足。核心技術和專用裝備水平相對落后,關鍵材料和核心部件保障能力不足;二是創新能力相對薄弱。前瞻性、顛覆性成果較少,創新引領發展效果不強;三是集群協同發展態勢尚未形成??傮w集聚程度不高,高精尖領域企業多為初創,抵御風險能力較弱;四是支撐配套體系建設尚不完善。人才團隊、標準、知識產權總量不足,未能系統布局,科技成果轉化、推廣應用、公共服務等能力不足。面臨三方面挑戰:一是發展需求迫切。未來5~15年是發展前沿新材料的關鍵期,國內外爭相搶占技術制高點。二是發展環境嚴峻。國際貿易保護主義抬頭,壁壘高企,技術和專利打壓、封鎖加劇。三是區域競爭空前激烈。國內前沿新材料產業蓬勃發展,京津冀、長三角、珠三角等地區形成齊頭并進、競相發展格局。
(三) 優勢和發展機遇。
一是區位優勢帶來的機遇?;浉郯拇鬄硡^發展規劃為我省提升國際競爭力,在前沿新材料領域國內、國際建立多層次、全方位和多形式的技術創新與產業合作拓展了新空間。二是應用市場優勢帶來的機遇。我省工業體系完備、集群優勢明顯,新一代電子信息、高端裝備制造、新能源汽車、智能家電等戰略性新興產業和先進制造業均位居全國前列,前沿新材料應用前景廣闊,需求巨大。三是產業基礎優勢帶來的機遇。前沿新材料植根于新材料產業,我省新材料產業綜合實力位居全國前列。四是創新要素優勢帶來的機遇。粵港澳大灣區前沿新材料領域科研、轉化能力突出,大科學裝置加速布局,一大批知名科研機構和人才團隊快速集聚。
二、工作目標
到2025年,建立起自主創新能力強、技術特色明顯、規模化程度高、產業配套齊全、全國領先的產業體系,基本建成世界級前沿新材料創新中心、具有全球重要影響力的研發和制造高地。
?。ㄒ唬?產業規模穩步擴大,成為經濟增長新亮點。培育發展一批高科技、高成長型企業、“專精特新”企業和未來企業,做大一批在國內外有較強競爭力和產業鏈整合能力的龍頭企業。到2025年,前沿新材料產業營業收入超過1000億元,年均增長達到15%以上,實現營業收入翻一番;培育產值超50億的具有國際競爭力和品牌影響力的行業龍頭企業5家,產值超10億的“單項冠軍”和骨干企業30家,形成典型的龍頭帶動效應。
(二) 創新體系基本完善,掌握一批核心技術。建成一批大科學裝置、省實驗室、新型研發機構等高水平創新載體,力爭建成4家以上國家級技術創新中心,規上高新技術企業設立研發機構比例超過90%,以企業為主體、產學研結合的技術創新體系基本形成;突破一批前沿新材料產業中的戰略性、前瞻性、顛覆性關鍵核心技術,布局一批關鍵核心領域高價值專利,形成一批產業帶動性強、具有自主知識產權的重點產品,知識產權儲備和運營水平明顯提高,知識產權成為產業高質量發展重要支撐。
(三) 產業集群格局形成,產業生態不斷優化。培育建成5個具有全球競爭力的產業基地和7個特色產業集聚區,打造國內領先、世界知名的前沿新材料產業制造高地。建成一批前沿新材料中試驗證基地和應用示范平臺,形成上中下游協同發展的良好生態。
三、重點任務
?。ㄒ唬?優化產業發展布局。圍繞前沿新材料重點領域,推動產業鏈和創新鏈協同發展,培育一批區位優勢突出、產業特色明顯、政策配套完善、具有品牌競爭力的產業集聚區。(省科技廳、工業和信息化廳牽頭,省發展改革委按職責分工負責)

(二) 構建自主創新體系。建立健全以企業為主體、市場為導向、產學研用結合的自主創新體系,強化高層次創新人才隊伍建設,補足創新鏈短板,打通基礎研究、應用研究和產業技術研究創新全鏈條,持續支持對前沿變革性材料和技術的探索;積極推動建設散裂中子源二期、先進光源等材料科學領域重大科技基礎設施,建設省實驗室、高水平研發機構等一批高水平創新平臺;推動企業設立高水平研發機構,鼓勵企業聯合高水平創新平臺共建聯合工程中心、實驗室,加快前沿新材料產業的跨越發展。(省科技廳牽頭,省發展改革委按職責分工負責)
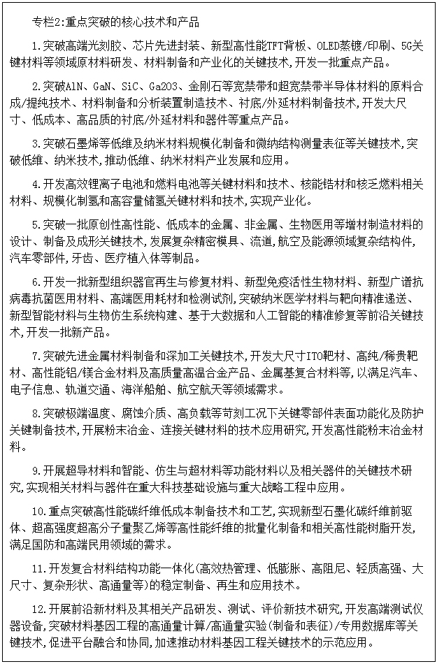
(三) 突破核心技術。圍繞制造業高質量發展需求,以重大研發平臺和重點企業為依托,發揮大科學裝置、省實驗室的優勢,突破一批產業急需的戰略性、前瞻性、顛覆性技術,獲得一批產業帶動性強、具有自主知識產權的關鍵技術和重點產品。支持龍頭企業圍繞石墨烯、超材料、新型顯示、高溫超導、非晶合金等領域開展專利導航,加強知識產權儲備和運營。(省科技廳、工業和信息化廳、市場監督管理局按職責分工負責)

(四) 完善產業生態。統籌相關產業和技術規劃與目標的一致性,推動上下游產業的協同發展,著力強化關鍵原材料、高端裝備、先進儀器設備等的支撐保障,推動應用示范與推廣,構建可持續發展的生態體系。構建面向前沿新材料的科技金融體系,支持初創企業和“專精特新”企業的發展。鼓勵終端應用龍頭企業與材料生產企業開展合作,提高關鍵材料保障能力。圍繞關鍵材料和技術,發揮集中力量辦大事的制度優勢,組織產業鏈上下游企業開展全鏈條協同攻關,全鏈條部署,一體化實施。(省工業和信息化廳牽頭,省科技廳、地方金融監管局按職責分工負責)
(五) 強化國際交流合作。支持舉辦國際知名專業展覽及論壇活動,支持參加國際展覽和交流。鼓勵與境外知名機構合作建立研發中心和實驗室,支持企業在境外設立研發機構和海外并購,加快融入全球新材料市場與創新網絡。吸引境外知名機構在粵設立全球性或區域性研發中心。加大與“一帶一路”沿線國家、世界500強企業的合作力度。積極開展人才國際交流,加大海外創新創業人才引進力度。(省商務廳牽頭,省科技廳、工業和信息化廳按職責分工負責)
四、重點工程
(一) 創新能力提升工程。建立具有國際影響力的一流創新集群與產業創新平臺。圍繞廣莞深前沿新材料創新走廊,構建全球頂尖綜合性材料科學研究創新集群。建設一批高水平研發機構、重點實驗室、產業技術創新中心、制造業創新中心等創新平臺。推動松山湖材料實驗室、化學與精細化工省實驗室、季華實驗室、先進能源省實驗室等加快建成具有全球影響力的前沿新材料綜合性研究基地與原始創新高地。(省科技廳牽頭,省發展改革委、工業和信息化廳按職責分工負責)

(二) 制造技術提升工程。圍繞前沿新材料研制的核心裝備、精密儀器設備以及關鍵部件,系統開展科技攻關,突破關鍵共性技術,加快國產化進程;圍繞前沿新材料產業重點產品,對標國際先進技術和產品,找準短板,加強產學研合作,突破一批國外壟斷的前沿新材料制備與加工技術,打造一批具有核心競爭力和特色優勢的高端產品;加強對新工藝、新材料的研究和探索,加快前沿和顛覆性技術的開發和應用,提升前沿新材料產業對我省先進制造業的支撐和保障。(省科技廳、工業和信息化廳按職責分工負責)
(三) 產業培育孵化工程。加快對接國家高新技術領域的重大成果,加速科研成果的快速落地轉化與應用推廣,推動中國納米谷等產業綜合性載體建設;布局建設一批公共研發平臺、中試驗證平臺,推動高??蒲性核笮涂蒲袃x器設備的共享,降低中小微企業的研發成本;大力發展天使投資、風險投資,組建前沿新材料產業基金,建立專業型孵化器、加速器;圍繞我省相對優勢的新型顯示材料、新型能源材料、先進金屬材料、先進半導體材料、先進高分子材料、超材料等建立一批國際領先的前沿新材料產業基地與園區,培育發展產業集群。(省科技廳牽頭,省地方金融監管局、工業和信息化廳按職責分工負責)
(四) 應用示范與推廣工程。支持建立新材料測試評價體系,積極推動國家新材料測試評價平臺相關行業中心以及區域中心的建設,為新材料研發和推廣應用提供可靠的技術質量鑒定和應用評價;建設一批前沿新材料生產應用示范平臺,推動新材料應用驗證和示范推廣;探索新材料“首批次”應用示范補償機制,鼓勵開展首試首用試點工程;逐步建立我省前沿新材料產品的質量、責任風險保險機制,降低下游用戶使用風險;鼓勵第三方機構開展前沿新材料測試評價和應用驗證,編制前沿新材料應用指引,突破“有材不好用、好材不敢用”瓶頸。(省工業和信息化廳、市場監督管理局牽頭,省科技廳、銀保監局按職責分工負責)
(五) 單項冠軍企業培育工程。強化企業創新主體地位,激勵企業加大研發投入,專注擅長領域,加強技術儲備,著力打造具有國際競爭力、引領發展的創新型領軍企業。發揮領軍企業的龍頭帶動作用,鼓勵大企業、小企業抱團創新和發展。引導企業走“專精特新”的發展道路,培育一批主營業務突出、競爭力強、成長性好、專注于細分市場的專業化“單項冠軍”企業。(省工業和信息化廳、科技廳按職責分工負責)
(六) 知識產權與標準體系工程。開展標準化應用示范,鼓勵相關社會團體和企業在全國團體標準信息平臺、企業標準信息公共服務平臺等標準化信息平臺上公開團體標準和企業標準信息,加強標準宣貫、實施力度;充分發揮知識產權與標準化專項資金引導、扶持作用,支持前沿新材料企業開展高價值專利培育布局和知識產權海外布局;緊跟國際標準化動態,支持企業參與國際標準化活動,鼓勵主導和參與制修訂國際標準、國家標準、行業標準,提升標準國際化水平,推動標準、產品認證和標識互認與兼容。支持前沿新材料企業提升知識產權綜合運用能力,加強知識產權儲備運營。深入開展前沿新材料產業專利導航,建立細分領域專利數據庫。開展前沿新材料發明專利優先審查和專利快速保護工作,加強海外知識產權維權援助服務。(省市場監督管理局牽頭,省科技廳按職責分工負責)
五、保障措施
?。ㄒ唬?加強組織協調。依托廣東省制造強省建設領導小組,加強對前沿新材料產業集群培育工作的統籌力度,強化戰略規劃、要素配置、政策支持,指導和協調解決產業發展過程中的重大問題,研究制定產業發展的重大政策。建立省市聯動協調工作機制,明確各地市實施主體責任,充分調動各地市的積極性、主動性和創造性,形成省市聯動、部門協同的工作合力。(省科技廳牽頭,省發展改革委、工業和信息化廳、教育廳、財政廳、人力資源和社會保障廳、地方金融監管局和各地級以上市人民政府按職責分工負責)
(二) 加強金融財稅支持。推進政策資源在產業集群培育發展上的協同與合力,統籌用好產業扶持資金(基金)、重大科技專項等財政資金,采取股權投資、貸款貼息、無償資助等方式優先支持前沿新材料產業發展。制定我省前沿新材料產品的質量、責任風險保險政策,鼓勵前沿新材料企業用好國家和省相關的稅收優惠政策。(省財政廳牽頭,省科技廳、發展改革委、工業和信息化廳、地方金融監管局、稅務局按職責分工負責)
(三) 加快人才培養和引進。探索吸引人才、留住人才的政策機制。結合產業發展需求,引進高層次、創新型前沿新材料領域的領軍人才和團隊,著力推動各類資金、重大人才工程與前沿新材料產業的對接。鼓勵企業采取技術或知識產權入股等激勵措施吸引人才。完善人才培養機制,整合政府、高校、科研院所、企業各方面資源,設立學生實訓基地,積極開展多層次在職培訓,培養前沿新材料產業的應用型人才。(省人力資源社會保障廳牽頭,省教育廳、科技廳、工業和信息化廳、財政廳按職責分工負責)